Inrichting RST
De inrichting van het RST is medio 2023 opnieuw vormgegeven. Hierbij is uitgegaan van de vier opgaven het RST conform Protocol heeft. Dit zijn:
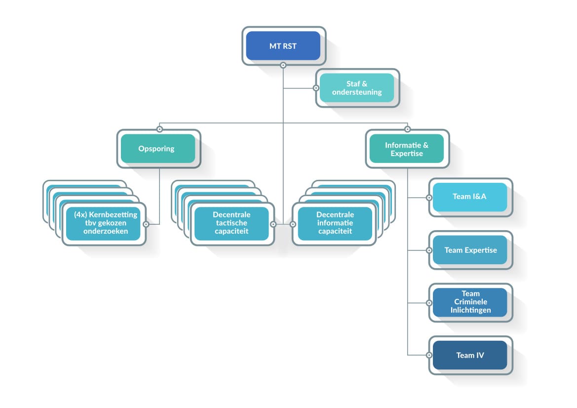
RST: een organisatie op zich
Het RST is een (bijzondere en unieke) organisatie die moet opereren in een complexe (bestuurlijke) omgeving om de opgaven te kunnen volbrengen. Om deze organisatie te laten draaien heeft het RST verschillende aanvullende en ondersteunende functies en werkzaamheden.
Om de operatie draaiende te houden om de vier beschreven opgaven te realiseren, is een ondersteunende organisatie nodig. Hoewel het RST nauw verbonden is aan enkele beheerpartners in Nederland, is het voor een groot deel ook een organisatie op zich.
Daarom kent het RST een team Staf & Ondersteuning waarin 9 RST-medewerkers zorgdragen voor beheer, beleid, bedrijfsvoering en ondersteuning (van de samenwerking).
Ook heeft het RST een eigen visie op en inrichting van de informatievoorziening. Zo is een team IV ingericht die onder meer verantwoordelijk is voor een veilige en betrouwbare kantoorautomatisering, het ontwikkelen en onderhouden van een data warehouse maar ook de technische facilitering van de informatiesamenwerking tussen alle landen.
Tenslotte betekent dit ook dat veel RST-medewerkers neventaken hebben, zoals het beheer van het wagenpark, de verantwoordelijkheid over de wapenkamer en het organiseren van OTB opleidingen.
